한국생명공학연구원-서울대, 암 면역치료 효과 높일 수 있는 새로운 면역관문 발굴, 신규 항암 면역 치료제 개발 기여

사회부 0 2,598

(왼쪽부터) 공동 교신저자 김태돈 박사, 제1저자 오세찬 박사과정생.JPG

(왼쪽부터) 공동 교신저자 김태돈 박사, 제1저자 오세찬 박사과정생

 

 

NK세포의 항암 활성을 조절하는 신규 면역관문 발굴 및 기전 규명

새롭게 발굴된 면역관문을 타겟으로 하는 신규 항암 면역 치료제 개발 기여 기대


(전국= KTN) 김도형 기자= 국내 연구진이 암세포가 항암 면역세포인 NK세포의 공격을 회피하는 신규 면역관문을 발굴하였다.


한국생명공학연구원(원장 김장성, 이하 생명연) 면역치료제연구센터 김태돈 박사와 서울대학교 재료공학부 도준상 교수 공동 연구팀은 NK세포(natural killer cell, 자연살해 세포)의 활성을 조절하는 새로운 면역관문을 발굴하고 그 기전을 규명하는 데 성공하였다고 밝혔다.


이를 통해 NK세포의 항암 활성을 증가시키는 항암 면역 치료제 개발에 기여할 수 있을 것으로 기대되고 있다.


바이오 기술과 의학기술이 발전하면서 암을 제어하는 기술도 다양한 방식으로 진화하고 있다. 


그동안 암은 수술, 방사선 치료, 항암치료 등을 주요한 치료법으로 사용해왔고 여전히 유용하게 활용되고 있다. 그러나 수술에 대한 신체적・심리적 고통, 재발, 기존 치료제에 대한 내성 문제 등으로 많은 암 환자들은 여전히 고통받고 있으며, 기존 항암치료와는 다른 새로운 치료법을 개발하기 위해 많은 연구가 진행되고 있다.


항암 면역치료가 이러한 대안 중 하나로 손꼽히고 있다. 항암 면역치료란 암 환자의 NK세포나 T세포와 같은 면역세포를 이용하여 암을 치료하는 방법이다.

 

NK세포는 암세포, 바이러스, 세균 등과 같은 감염 세포를 만나면 이와 결합한 후 용해하는 방법으로 직접 공격한다. NK세포가 감염 세포와 결합하기 위해 접점을 만드는데 이를 면역학적 시냅스(Immunological synapse, IS)라고 한다.


NK세포가 감염 세포를 공격하기 위해서는 표적 세포를 인식하는 과정이 필요한데, 암세포는 면역관문이라는 면역억제 단백질과 결합하여 인식을 교란하며 면역세포의 공격으로부터 자신을 보호한다. 


이를 방지하기 위하여 면역관문 억제제를 사용하고 있지만, 면역 관련 이상 반응과 같은 부작용 유발과 같은 위험이 있다.


연구팀은 NK세포의 면역학적 시냅스 형성을 방해하는 신규 면역관문을 발굴하고 관련 기전을 밝혀내었다.

 

 

1.jpg

면역학적 시냅스의 안정적 형성을 저해하여, NK세포의 살상력을 억제하는 신규 면역관문인 NgR1 의 작동기전 규명

 

 

 

 

1.jpg

그림 1. 신규 면역관문(NgR1)의 NK세포 항암효능에 대한 저해

 

   (a) 생쥐 NK세포에서 NgR1 발현을 확인

        (b) 일반 야생 생쥐모델(WT)에서 NgR1의 기능을 억제하거나(NEP1-40), NgR1의 발현을 억제한 생쥐모델(KO)은 NK세포의 표적 세포 살상력이 향상됨

        (c) 실제 전이성 폐암에 걸린 생쥐모델에서도 KO모델이 WT모델보다 암 결절이 더욱 많이 감소


2.jpg

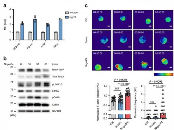
그림 2. 신규 면역관문(NgR1)의 NK세포 세포골격 조절 기능

 

               (a) 인간 NK세포에서 NgR1의 발현을 확인

               (b) NK세포의 NgR1을 자극하자(Nogo-P4) 세포골격을 조절하는 신호전달이 활성화

        (c) NgR1 자극에 의해 NK세포의 액틴 세포골격 형성의 강도와 이로 인한 세포막 돌출부(protrusion)의 형성 빈도가 증가

 

 

3.jpg

그림 3. NK세포의 살상력을 저해하는 신규 면역관문(NgR1)

 

 

               (a) NgR1의 리간드인 Nogo A를 거의 발현하지 않는 표적세포(K562)에 대해 NK세포의 NgR1을 차단하였을 경우 NK세포의 살상력에는 차이가 없지만, 


               (b) K562세포의 NogoA 과발현에 의해 NK세포의 살상력이 감소하고 NgR1 차단에 의해 살상력이 회복됨을 확인

             (c) NogoA를 발현하는 표적세포(U87MG)에 대해 NK세포의 NgR1 차단에 의한 NK세포의 살상력 증가와, 

               (d) U87MG세포의 NogoA 발현 감소에 의한 NK세포의 살상력 증가를 확인

               (e)NK세포의 NgR1 발현 감소에 의한 NK세포의 살상력 증가를 확인

4.jpg

 

그림 4. 신규 면역관문(NgR1)의 면역학적 시냅스 형성 저해

        (a) NK세포가 면역학적 시냅스를 형성하는 동안 시냅스로 축적되는 액틴 세포골격의 실시간 이미지 분석을 통해, 

        (b) NK세포의 NgR1이 차단되었을 경우 시냅스로의 액틴 세포골격 축적 증가를 확인.

        (c) 면역학적 시냅스가 형성되는 동안 용해성 과립 분극화의 실시간 이미지 분석을 통해, 

        (d) NK세포의 NgR1 차단으로 인해 시냅스로의 용해성 과립 축적 증가를 확인


 

신규 면역관문은 표적 세포에서 발현하는 면역억제 단백질(Nogo A)을 인식하는 수용체(Nogo receptor1, NgR1)로 NK세포 골격의 운동성을 조절하는 신호를 조절하는 기능이 있다.


 NgR1이 차단된 NK세포는 일반적인 NK세포에 비해 면역학적 시냅스 형성의 안정성이 높아져 표적세포를 용해하는 살상력이 높아졌다.


 고형암 마우스 모델을 이용한 실험에서 NgR1이 차단된 NK세포가 주입된 생쥐가 일반 생쥐보다 암 발달이 감소하고 생존 기간도 늘어났다.


또한, 연구팀은 NgR1이 암 환자의 예후에도 영향을 미친다는 사실도 밝혀내었다.


 NgR1과 결합하는 면역억제 단백질인 Nogo A가 많이 발현될수록 임상학적으로 예후가 나빠 환자의 생존에 위험요소가 될 수 있다는 것이다. 

 

 

연구책임자 김태돈 박사.JPG

연구책임자 김태돈 박사

 

 

연구책임자인 생명연 김태돈 박사는 “이번 연구성과는 생명연이 NK세포 활성을 조절하는 기전을 밝혀내고, 서울대 도준상 교수팀의 면역학적 시냅스 형성의 안정성을 분석하는 영상기법과 융합하여 결실을 본 성과”라며, 


 “새롭게 밝혀진 면역관문이 NK세포의 활성 조절에 대한 이해와 항암 면역치료제 개발에 대한 신개념을 제공하고, 다양한 형태의 융합기술 발전을 이끌 것으로 기대한다.”라고 밝혔다.


이번 연구는 면역학 분야의 세계적인 저널인 Nature Immunology(IF 31.250) 미국 현지시간 기준 1월 9일 자 온라인 판에 게재되었으며, 국가과학기술연구회 창의형융합연구사업(CAP), 국가신약개발재단 국가신약개발사업, 과기정통부 원천기술개발사업의 지원으로 수행되었다.

 

    (논문명 : NgR1 is an NK cell inhibitory receptor that destabilizes the immunological synapse / 교신저자 : 생명연 김태돈 박사, 서울대 도준상 교수 / 제1저자 : 오세찬 UST 생명연 캠퍼스 박사과정)



연   구   결   과   개   요



□ 연구배경


 ○ 암을 제어하기 위해서 지난 수십 년 동안 항암 면역치료는 세포 간의 접합을 통해 암세포를 제거하는 다양한 종류의 면역세포들을 이용하였다. 특히 NK세포는 내․외재적 병원체에 대한 1차 방어자로 역할을 하고 T세포에 비해 사이토카인 방출 증후군에 상대적으로 안전하며, 동종 이식이 가능한 자연적인 특징과 이점으로 인해 면역세포 치료제로의 개발에 유리하게 작용하고 있다.


 ○ NK세포는 표적 세포를 인지하고 살상하기 위하여 세포 간 접합을 기반으로 리셉터와 세포골격, 신호분자들이 시공간적으로 조직화되는 초분자 구조인 면역학적 시냅스를 형성한다. 활성 및 저해 신호들의 균형에 의해 표적 세포의 운명을 결정하는 NK세포에서, 저해 신호는 일반적으로 NK세포가 안정적인 면역학적 시냅스 형성을 통해 표적 세포를 살상하도록 하는 활성 신호를 초기에 차단하는 면역관문으로 작용한다. 


 ○ 면역세포의 활성을 저해하는 면역관문의 기능을 제어하여 저하된 면역 반응을 회복시키기 위한, 지난 십여 년간의 면역관문 발굴로 개발된 면역관문 억제제는 3세대 항암제로서 암 치료의 패러다임을 바꾸었다. 그러나 현존하는 면역관문 억제제를 이용한 항암 면역치료는 항원의 부재 또는 면역 부전, 아직 발굴되지 않은 면역관문 등에 의해 환자들에게 완전한 만족을 부여하지 못하는 한계를 나타낸다. 


 ○ 이를 극복하고자 많은 연구자들은 새로운 면역관문의 발굴과 작동기전 규명에 초점을 맞추고 있으며, 이와 함께 암세포에 대한 NK세포의 살상력을 증진 시킬 수 있는 새로운 치료제 개발이 요구되고 있다. 활성 신호를 차단하는 기전을 가지는 기존 면역관문 이외의, 독자적이고 새로운 개념의 신호전달로 NK세포의 기능을 저하하는 면역관문의 발굴과 기전 규명은 항암 면역치료의 진보를 가져올 것으로 기대된다. 


□ 연구내용


 ○ 연구팀은 표적 세포에 대한 NK세포의 불안정한 면역학적 시냅스 형성을 유도하여 살상력을 저하하는 신규 면역관문을 발굴하였다. NK세포의 NgR1이나 표적 세포의 NogoA의 기능과 발현을 억제함에 따라, 표적 세포에 대한 NK세포의 살상력과 암을 제어하는 활성이 증가하였다.


 ○ 이러한 NgR1은 NK세포의 세포골격을 조절하는 신호전달을 통해, 표적 세포에 대한 NK세포의 일시적인 접합을 유도하고 접합 기간을 단축해 살상능을 저해하였으며, NK세포의 세포골격 및 연속적인 용해성 과립의 시냅스로의 축적 및 분극화를 저해함으로써 안정적인 면역학적 시냅스 형성을 저해함을 확인하였다. 고형암을 형성시킨 생쥐에 NK세포를 주입하면서 NgR1의 기능을 차단하였을 경우 종양의 크기가 감소하고 생존율이 개선됨을 확인하였다.


 ○ NgR1의 NK세포 활성 저해 기전의 규명뿐만 아니라, 치료제 개발을 위한 표적으로써의 가능성을 제시하기 위해 암 환자의 임상학적인 결과에 대한 NgR1의 연관성을 분석하였다. NgR1을 발현하는 NK세포의 종양 내 침투 정도와 여러 종류의 암에서 발현하는 NogoA 유전자의 발현 정도를 비교 분석함에 따라, NK세포의 침투 정도에 관계없이 NogoA 유전자는 임상학적으로 위험인자이며, 특히 NK세포의 침투 정도가 높음에도 불구하고 NogoA 유전자의 발현이 높을수록 환자의 생존 예후가 좋지 않음을 확인하였다.


 ○ 즉, 본 연구의 성과는 세포골격의 동역학을 조절하여 면역학적 시냅스의 불안정한 형성을 유도함에 따른 NK세포의 살상력을 저하하는 신개념 면역관문의 작동 기전을 규명한 것이며, 이는 활성 신호 차단을 통해 NK세포의 활성을 억제하는 기존 면역관문들의 작동기전과 구별된다. 나아가 NK세포의 NgR1이 임상학적으로 암 환자의 나쁜 예후에 관여되어 있으므로 NgR1의 기능을 조절하는 치료제 개발의 가능성을 제시하고 있다. 


□ 연구성과의 의미


 ○ NK세포의 활성을 조절하는 새로운 면역관문 발굴 및 기전 규명


  - 기존에 발굴된 대부분의 면역관문은 NK세포의 활성 신호를 차단하는 억제 신호를 활성화하여 살상력을 저하시키는 작동기전을 가지고 있다. 하지만 최근에는 NK세포의 기능을 제어하는 요소가 억제 신호뿐만이 아닐 것이라는 사실이 제기되고 있다. NK세포의 활성을 조절하는 다양한 단계들에서 세포골격을 직접 조절하는 신호를 통한 면역학적 시냅스의 안정성 조절에 대한 개념 또한 심층적인 규명이 되지 않고 있다. 


  - NgR1은 NK세포의 활성 신호와는 독립적으로, 세포골격을 조절하는 신호를 활성화해 표적 세포에 대한 안정적인 접촉을 저해한다. 면역학적 시냅스의 형성 과정에서, NgR1은 세포골격과 용해성 과립구들이 시냅스로 축적되는 것을 저해한다. 또한, NgR1은 NK세포의 암 제어 능력을 저해하고 임상적으로 좋지 않은 예후에 관여되어 있다. 따라서, NgR1은 NK세포의 활성을 저해하는 새로운 개념의 작동 기전을 가진 면역관문으로, NK세포의 활성 조절에 대해 과학적이고 학문적으로 보다 개선된 이해를 제공한다. 


 ○ 암에 대한 NK세포 활성을 개선하는 치료제 개발의 가능성 제시 


  - 본 연구의 면역학적 시냅스의 안정적 형성을 저해하는 신규 면역관문인 NgR1의 기능과 발현을 조절함에 따라서 NK세포의 활성을 개선했으므로, 항암 면역치료를 위한 새로운 치료제로서의 활용에 가치가 클 것으로 예상한다. 


  - NK세포의 활성을 조절하는 신규 면역관문 발굴 및 기전 규명에 대한 연구결과는 미래의 항암 면역치료제에 대한 융합연구 기술개발에 매우 높은 가능성을 제시한다. 즉, 현재 면역관문 억제제들의 단독 또는 병용투여를 통한 항암 면역치료가 수행되고 있지만, 아직 발굴되거나 역할이 규명되지 않은 면역관문들에 의해서 완벽히 암을 제어하지 못하고 있다. 따라서, NK세포의 활성을 저해하는 새로운 작동 기전을 가지는 면역관문인 NgR1을 표적하는 항체나 펩타이드, 유전자 기반 등의 억제제 개발은 우수한 항암효능을 기대할 수 있을 것으로 예상한다. 

 

연구결과 문답

 


이번 성과 뭐가 다른가


기존의 면역관문은 활성 신호를 차단하는 억제 신호를 통한 NK세포의 활성 저해 기전이 대부분이었다면, 본 연구는

1. 활성 신호와 독립적으로 세포골격의 조절을 통한 면역학적 시냅스의 안정적 형성을 저해하여 NK세포 활성을 억제하는 새로운 개념의 면역관문 작동 기전을 규명함. 

2. 신규 면역관문인 NgR1은 NK세포의 암 제어 및 살상력을 저해하며 임상학적으로 좋지 않은 예후에 관여되어 있으므로, NgR1의 기능을 억제하여 NK세포의 활성을 증가시키는 항암 면역치료제의 개발 가능성을 제시함.




어디에 쓸 수 있나


1. 기존의 면역관문들이 다루지 않는 작동 기전을 규명하였으므로, 신규 면역관문 억제제 개발의 가능성이 큼.

2. NgR1 억제제 단독 또는 기존 면역관문 억제제들과의 병용요법으로 효과적인 항암 면역치료 효과를 기대할 수 있다.




실용화까지 필요한 시간은


NgR1의 기능을 차단하는 우수하고 최적화된 효능을 가지는 억제제를 개발하는데 소요되는 시간과 임상 단계의 연구가 진행되는 시도에 따라 실용화 소요시간이 결정될 것.




실용화를 위한 과제는


사람에게 사용 가능한, 안전하고 효과적인 기능을 가지는 치료제 개발을 위해서 다양한 종류의 억제제를 개발하는 것이 필요하다.




연구를 시작한 계기는


면역계와 신경계는 세포간의 접촉 및 신호전달 등 많은 유사점을 공유한다. 신경계에서 신경의 성장과 이동, 시냅스 형성을 저해하며 여러 신경학적 질병에 관여되어 있는 NgR1의 기능이 암을 제어하는 주요기능을 가진 면역계에서는 다루어지지 않았다. 또한, 뇌암인 교모세포종이 뇌의 한쪽 반구에서 다른 쪽 반구로 이동할 때 NgR1이 관여한다는 점에서, 신경세포와 유사한 이동능을 보이는 면역세포에서의 기능을 연구하고자 하였다.




꼭 이루고 싶은 목표는


최적화된 우수한 효능을 가지는 항암 면역치료제 개발 및 실용화로 실제 환자들에게 사용되어 치료 효능 개선에 기여하고자 한다.




신진연구자를 위한 한마디


 

생명은 다양한 분야의 생물학 연구로 설명되지만, 그 근본현상은 매우 유사합니다. 이런 기본원리를 다양한 생물학 현상에 접목하고 다양한 기술을 융합하는 공동연구를 적극 추천합니다.

 

 



용 어 설 명



1. NK세포(Natural Killer Cell, 자연살해세포)


 ◦ 항원 비특이적으로 암세포 및 바이러스 또는 세균에 감염된 세포를 제거하는 선천면역을 담당하는 대표적인 면역세포이다.


2. 항암 면역치료(Cancer immunotherapy)


 ◦ 암에 특이적인 항체나 재조합 사이토카인, 면역세포의 이식, 면역관문 억제제 등을 통해 저하된 면역체계를 회복 및 활성화시켜 암을 선택적으로 제어하는 치료


3. 면역관문(Immune checkpoint)


 ◦ 면역세포의 활성을 조절하는 분자로, 주로 면역세포의 기능을 저해하는 수용체를 의미한다.


4. 면역학적 시냅스(Immunological synapse)


 ◦ 면역세포가 표적 세포와 접촉할 때, 수용체와 세포골격, 신호전달 분자들이 시공간적으로 조직화하는 동역학적인 초분자적 구조이다.


5. 세포골격(Cytoskeleton)


 ◦ 세포 내부에 존재하는 섬유 구조로, 세포의 형태 및 움직임에 관여한다. 면역세포의 면역학적 시냅스 형성과 연속적인 살상능에 필수적으로 연관된다.

 

<기사제보 및 사회적 공헌활동 홍보기사 문의: 010-3546-9865, flower_im@naver.com>

 

http://www.youtongmart.com

 

1.jpg

 

면역치료제연구센터 김태돈 박사(042-860-4236)

세상을 변화시키는 플랫폼 놀지(https://lollage.co.kr)

플랫폼 개발 문의(이용범 공학박사 010-7569-7338)

  • 페이스북으로 보내기
  • 트위터로 보내기
  • 구글플러스로 보내기
  • 카카오스토리로 보내기
  • 네이버밴드로 보내기

Comments